
近年来,龙港镇城市建设快速发展,根据龙港城市规划要求,该公园位于龙港镇城区西南,世纪大道、龙金大道口西南;北界世纪大道,东界龙金大道,南界、西界都分别是规划的城市支路等地块即将建成集市民休闲、健身、水上活动于一体的综合性公园,整体布局突出龙港文化特色。为了充分体现时代气息,现拟对龙港镇“九龙湾”公园进行网上征名。
征名要求:
根据要求,此次公开征名的原则为:能反映龙港城市经济发展、社会和谐、文化丰厚、生活舒适、环境怡人、安全稳定的良好局面和美好的发展前景。征集名称要积极向上,内涵丰富,具有时代气息,充分体现地域特征、人文特征、时代性、群众性和规划理念;名称简洁易记、琅琅上口,提供名称的还要附上创意说明。名称的形式将为专名+通名,通名可以是公园。所有被征集名称不得在温州市范围内有重名、同音。征名一旦被采用,名称的知识产权及使用权将归苍南县龙港镇人民政府所有。征名活动将于10月30日前结束。
征集联系方式:
可写信到:浙江省苍南县龙港镇镇前路195号 龙港镇委宣传办,邮编325802(信封左上角请注明征名字样);也可发电子邮件到:lg@cnlg.cn。
征集奖励办法:
征集活动截止后,由龙港镇人民政府组织党代表、人大代表、政协委员、市民代表、知名人士及专家进行评选,并评出10名入围名称,再评出最佳入围奖1名、优秀入围奖9名,并根据名次给予一定奖励,最佳入围奖2000元,优秀入围奖800元。
征名结果我镇将及时通过龙港网www.cnlg.cn、龙港政务网www.cnlg.gov.cn 、龙港论坛bbs.cnlg.cn、龙港在线 www.cnlgzx.com、新浪、腾讯微博在网上公示。
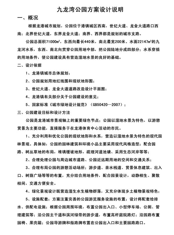
附一:“九龙湾”公园方案设计说明
附二:“九龙湾”公园总平面效果图












